Map In Collections In Java

An Introduction to the Java Collections Framework DZone Java
An Introduction to the Java Collections Framework DZone Java from dzone.com

Introduction

Java is a popular programming language that is widely used for developing enterprise-level applications. Collections are an integral part of Java programming, and Map is one of the most commonly used collection interfaces in Java. A Map is an object that maps keys to values.

What is a Map?

A Map is an interface in Java that maps keys to values. It is an object that stores a collection of key-value pairs. The keys in a Map are unique, and the values can be duplicated. A Map is useful when you need to store and retrieve data based on a unique key.

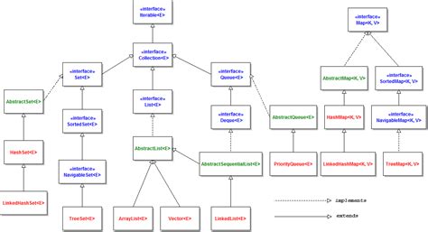
Types of Maps

There are three types of Maps in Java: HashMap, TreeMap, and LinkedHashMap. HashMap is the most commonly used type of Map. It provides constant-time performance for most operations. TreeMap is a Map that is sorted based on the natural ordering of its keys. LinkedHashMap is a Map that maintains the insertion order of its keys.

Working with Maps

To work with Maps in Java, you need to create an instance of a Map and then add key-value pairs to it. You can add key-value pairs using the put() method. You can retrieve a value from a Map using the get() method. You can also remove a key-value pair from a Map using the remove() method.

Iterating over a Map

To iterate over a Map in Java, you can use the keySet() method to get a Set of all the keys in the Map. You can then use a for-each loop to iterate over the Set and retrieve the values from the Map using the get() method.

Using Map with Generics

You can use Generics with Map to ensure type safety. When you create a Map instance, you can specify the types of the keys and values using Generics. This ensures that you only add values of the specified type to the Map.

Map.Entry Interface

The Map.Entry interface is an inner interface of the Map interface. It represents a key-value pair in a Map. You can use the entrySet() method to get a Set of all the key-value pairs in a Map. You can then use a for-each loop to iterate over the Set and retrieve the key-value pairs using the getKey() and getValue() methods of the Map.Entry interface.

Conclusion

In conclusion, Maps are a powerful tool in Java programming. They allow you to store and retrieve data based on a unique key. There are three types of Maps in Java: HashMap, TreeMap, and LinkedHashMap. You can use Generics with Map to ensure type safety, and you can iterate over a Map using the keySet() method or the entrySet() method. Understanding Maps is essential for anyone who wants to become a proficient Java programmer.